Результати обговорення проєктів освітніх програм на кафедрі хімії, географії та наук про Землю
В обговоренні змісту освітніх програм, які були винесені на громадське обговорення та оприлюднені на сайті ДЗ «Луганський національний університет імені Тараса Шевченка», взяли участь викладачі кафедри, залучені стейкхолдери та експерти, здобувачі освіти, випускники кафедри.
Гаранти освітніх програм представили зміни в освітніх програмах, внесені за результатами аналізу опитування здобувачів, відгуків випускників, пропозицій членів проєктних груп.
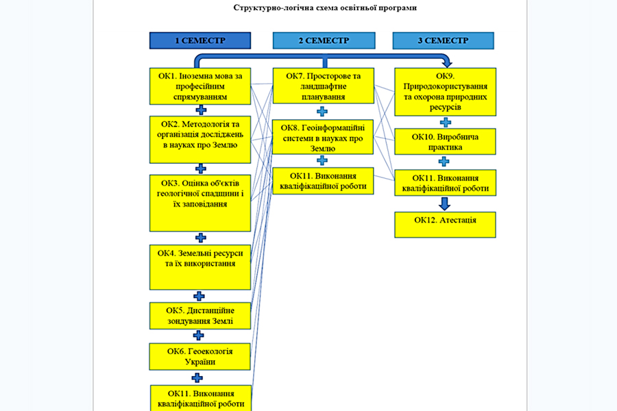
Учасники дискусії відзначили збалансованість і виваженість освітніх компонентів і продуману структурно-логічну схему освітніх програм, які відповідають сучасним вимогам щодо підготовки фахівців за спеціальностями «Науки про Землю» і «Середня освіта (Географія)». Увагу також було приділено аналізу відповідності мети та завдань освітніх програм «Стратегії розвитку Державного закладу «Луганський національний університет імені Тараса Шевченка» на 2026 – 2030 роки»», місії та візії університету.
На засіданні кафедри хімії, географії та наук про Землю, яке відбулося 20 березня 20926 року, було розглянуто і схвалено результати роботи проєктних груп. Колектив кафедри хімії, географії та наук про Землю висловлює щиру подяку всім, хто долучився до обговорення та оновлення освітніх програм «Науки про Землю» першого (бакалаврського) і другого (магістерського) рівнів вищої освіти та освітньої програми «Середня освіта (Географія)» другого (магістерського) рівня освіти.
Кафедра хімії, географії та наук про Землю














